来源:安徽省政府网站,整理:度川管理研究部
近日,安徽省政府下发《关于推进工程建设管理改革促进建筑业持续健康发展的实施意见》,针对企业资质、招投标、工程履约、政府拖欠工程款清偿、建企融资等30项内容一一细化,为建筑业企业送来多项政策红利。
1、资质资格:已取得施工总承包类别中任意1项特级和2项一级资质的企业,可直接申请省级权限内的其他专业承包工程一级和施工总承包二级资质;建筑业企业晋升特级资质、在国内外资本市场成功上市的,省政府及相关市、县政府根据规定给予奖励,并列入全省建筑业企业守信红名单。
2、招标投:改革以价格为决定因素的招标和采购管理模式,实施技术、质量、服务、品牌、价格、信用等多种因素的综合评价,实现由“拼价格”向“拼质量”转变。提倡“优质优价、优质优先”,建设单位可在招标文件和工程合同中约定优质优价奖励条款。
3、做大做强:鼓励建筑业企业向公路、铁路、机场、水利、电力、通信、轨道交通、环保等专业领域拓展;对在安徽设立总部的央企和外省大型建筑业企业,地方政府按规定给予适当奖励,落实优惠政策。
4、履约管理:对建筑工程项目,建设单位凡要求承包企业提供履约担保的,应对等提供工程款支付担保,否则视为建设资金未落实,不予办理施工许可证。
5、政府拖欠:严格规范各类涉企收费,大力推进政府投资工程欠款清理偿还工作,预防发生新的拖欠,保护承包企业合法权益。坚决打击工程建设领域欺行霸市、强买强卖、扰乱市场等违法违规行为。
6、劳务用工:推动现有建筑劳务企业向木工、电工、砌筑、钢筋制作等以作业为主的专业企业转型。
7、推广装配式:装配率超过50%的装配式建筑,在推广试点示范阶段可采用邀请招标的方式。
8、设计招标:强化对设计团队人员、业绩、信用等综合能力考评,招标文件中应明确设计费或计费方法,避免不合理最低价中标现象。
9、建企融资:允许建筑业企业以建筑材料、工程设备、在建工程等作为抵押进行反担保。
文件原文:
安徽省人民政府办公厅
关于推进工程建设管理改革促进建筑业持续健康发展的实施意见
皖政办〔2017〕97号
各市、县人民政府,省政府各部门、各直属机构:
为贯彻落实《国务院办公厅关于促进建筑业持续健康发展的意见》(国办发〔2017〕19号),进一步深化工程建设管理改革,加快发展步伐,推动我省向建筑业大省强省迈进,经省政府同意,提出以下实施意见。
一、总体要求
(一)指导思想。深入贯彻落实党的十九大精神,以习近平新时代中国特色社会主义思想为指导,以深化供给侧结构性改革为主线,强化精品意识,加快改革创新,推进建筑业转型升级,壮大建筑业规模,提升质量安全水平,增强核心竞争力,打造“安徽建造”品牌,建设建筑业大省强省,为建设现代化五大发展美好安徽提供有力支撑。
(二)总体目标。到2020年,建筑业行政许可、工程建设组织模式、工程建造方式、建筑劳务用工机制等改革取得重要进展,监管体制更加健全,市场活力明显增强,建筑品质显著提升,建筑业外向度进一步提高,全省建筑业增加值达2300亿元,年产值超过100亿元的建筑业企业达12家、超过50亿元的企业达30家,以作业为主的专业企业蓬勃发展。
二、深化简政放权改革
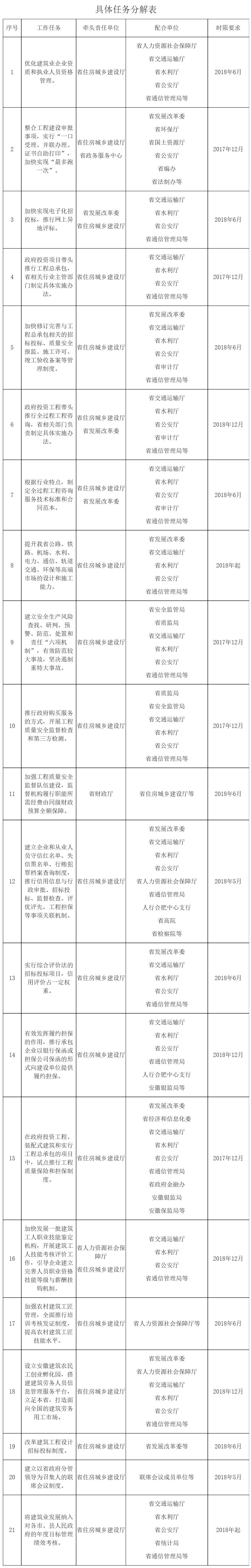
(三)优化资质资格管理。已取得施工总承包类别中任意1项特级和2项一级资质的企业,可直接申请省级权限内的其他专业承包工程一级和施工总承包二级资质。对装配式建筑生产企业,经考核满足生产基本条件、具有一定装配施工能力,其项目经理和技术负责人具有相关业绩的,可直接申请建筑工程施工总承包二级资质。对具有施工总承包一级及以上资质的建筑业企业,可直接许可装饰装修工程专业承包一级资质。对从事境外承包工程的建筑业企业,在申请建筑、市政、交通、水利、通信等施工二级资质时,给予政策支持。对具有相关专业技术能力、信用良好、能够提供足额担保的建筑业企业,可按规定承接资质类别内上一等级资质一定范围的工程,具体规定由省相关行业主管部门制定。完善注册执业资格考试办法,对长期从事工程技术、管理的人员,可突出实践能力和专业知识考核,适当减免考试科目。全面推行“互联网+政务服务”,依托大数据,实行建筑业企业资质、人员执业资格注册“智慧审批”,推进资质资格证书电子化。加强事中事后监管,强化企业人员执业资格和项目管理,发挥社会信用、工程担保、保险等市场机制的作用。(牵头责任单位:省住房城乡建设厅;配合单位:省人力资源社会保障厅、省交通运输厅、省水利厅、省公安厅、省通信管理局等)
(四)推行建设项目“一站式”服务。整合工程建设审批事项,实行“一口受理、并联办理、证书自助打印”,加快实现“最多跑一次”。推进安徽省网上政务服务平台建设应用,力争在2018年上半年实现工程建设项目网上办事全覆盖。严格实行中介服务清单制度,建立健全市场有序竞争、企业自主选择、中介规范服务、政府有效监管的建设项目行政审批中介服务体系。(牵头责任单位:省发展改革委、省住房城乡建设厅、省编办、省政务服务中心按职责分工分别负责;配合单位:省国土资源厅、省环保厅、省法制办、省工商局等)
(五)完善招标投标制度。将依法必须招标的工程建设项目纳入统一的公共资源交易平台,依法公开工程建设项目招标事项的审批(核准)信息、招标投标过程信息、履约及其变更信息等,主动接受社会监督。推进“互联网+工程建设项目招投标”,实现对市场交易主体和投标等信息共享,强化对招标投标行为、评标行为和标后的在线监管。加快实现电子化招投标,推行网上异地评标。对依照《中华人民共和国政府采购法》通过竞争性谈判或单一来源方式确定供应商的政府采购工程建设项目,符合相应条件的,应当核发施工许可证。民间投资的房屋建筑工程,允许建设单位自主确定发包方式。在基础设施建设领域,支持对地方就业和经济发展贡献大、具有良好信用、能够提供足额担保,且专业技术人员具有相关工程业绩的企业参与相应项目建设。改革以价格为决定因素的招标和采购管理模式,实施技术、质量、服务、品牌、价格、信用等多种因素的综合评价,实现由“拼价格”向“拼质量”转变。提倡“优质优价、优质优先”,建设单位可在招标文件和工程合同中约定优质优价奖励条款。(牵头责任单位:省发展改革委、省住房城乡建设厅;配合单位:省交通运输厅、省水利厅、省公安厅、省通信管理局等)
三、完善工程建设组织模式
(六)加快推行工程总承包。政府投资项目应带头推行工程总承包,省相关行业主管部门负责制定具体实施办法。装配式建筑原则上采用工程总承包模式,鼓励和支持社会投资项目采用工程总承包模式。建设单位可以在项目可行性研究、方案设计或初步设计完成后,以工程估算(或工程概算)为经济控制指标,以限额设计为控制手段,组织开展工程总承包招标工作。除以暂估价形式包括在工程总承包范围内且依法必须进行招标的项目外,工程总承包企业可以直接发包总承包合同中涵盖的其他专业业务。依法必须招标的项目涉及施工质量的结构材料及重要的功能性材料、设备,由总承包企业采购,建设单位不得指定生产厂、供应商。加强示范引领,以市场化的方式,培育一批工程总承包骨干企业,提高工程总承包的供给质量和能力。加快修订完善与工程总承包相关的招标投标、质量安全报监、施工许可、竣工验收备案等管理制度。(牵头责任单位:省住房城乡建设厅;配合单位:省发展改革委、省交通运输厅、省水利厅、省财政厅、省审计厅、省公安厅、省通信管理局等)
(七)积极推进全过程工程咨询。政府投资工程应带头推行全过程工程咨询,省相关部门负责制定具体实施办法,支持非政府投资工程委托全过程工程咨询服务。鼓励投资咨询、勘察设计、工程监理、造价咨询等企业通过联合经营、并购重组等方式,加快推进全过程工程咨询,培育一批高水平的全过程工程咨询企业。全过程工程咨询企业或联合体应具备工程设计或工程监理相应的资质,同时还应具备相应执业资格、能力的专业技术人员和管理人员。根据行业特点,制定全过程工程咨询服务技术标准和合同范本。在民用建筑项目中,试行建筑师主导的全过程工程咨询服务。(牵头责任单位:省住房城乡建设厅、省发展改革委;配合单位:省交通运输厅、省水利厅、省财政厅、省审计厅、省公安厅、省工商局、省通信管理局等)
四、加快建筑业转型升级
(八)支持建筑业企业做大做强。鼓励建筑业企业跨行业、跨专业兼并重组,形成一批在全国有较强竞争力和影响力的安徽建筑业龙头企业。推动国有建筑业企业发展混合所有制经济,提高国有资本配置和运行效率。加快发展一批特色明显、科技含量高、市场需求大、适应能力强的专业企业,引导企业做专做精。鼓励我省建筑业企业向公路、铁路、机场、水利、电力、通信、轨道交通、环保等专业领域拓展,提升高端市场的设计和施工能力。支持央企、外省大型建筑业企业与我省企业组成联合体,共同参与高端建筑市场竞争。基础设施、政府和社会资本合作(PPP)项目的准入,不得对民营建筑业企业设置附加条件和歧视性条款。支持有条件的建筑业企业通过PPP等模式,逐步推进建造建筑产品向建造与经营建筑产品并举转变,稳妥推进生产经营与资产经营一体化、产业资本与金融资本互动。(牵头责任单位:省住房城乡建设厅;配合单位:省发展改革委、省国资委、省交通运输厅、省水利厅、省公安厅、省通信管理局、省国税局、省地税局等)
(九)支持建筑业企业拓展发展空间。依托国家区域发展战略,支持建筑业企业拓展国内市场空间,扩大市场份额。在建筑劳务输出较多、市场潜力较大的省外地区,依托驻外骨干企业设立建筑业企业服务机构,开展全方位协调服务。支持有条件的地方引进和整合技术研发、装备制造、部品部件生产、设计咨询、资金物流、“互联网+”等要素,利用现有开发园区,建设具有区域特色、创新型建筑产业园区,打造建筑经济新亮点。努力发展总部经济,对在我省设立总部的央企和外省大型建筑业企业,地方政府按规定给予适当奖励,落实优惠政策,及时协调解决有关问题。(牵头责任单位:省住房城乡建设厅;配合单位:省发展改革委、省经济和信息化委、省交通运输厅、省水利厅、省国土资源厅、省科技厅、省财政厅、省审计厅、省国税局、省地税局、省通信管理局等)
(十)加强建筑业科技创新。推进移动互联网、物联网、云计算、大数据与建筑业的深度融合。引导企业建立以市场为导向、产学研相结合的技术创新体系,鼓励企业开发拥有自主知识产权的专利和专有技术,支持施工总承包企业和其他有条件的企业建立技术中心,施工总承包特级企业争创国家级技术中心。企业在一个纳税年度内符合条件的技术转让所得不超过500万元的,免征企业所得税;超过500万元的部分,减半征收企业所得税。大力推进施工技术创新,及时发布先进适用的工程建设工法,限制和淘汰落后、危险工艺工法。积极研发低碳建造工艺、技术和材料,大力推行绿色施工,降低建筑产品资源能源消耗。建筑企业技术创新为建设单位节约投资或提高效益的,建设单位应给予相应的物质奖励。(牵头责任单位:省住房城乡建设厅;配合单位:省经济和信息化委、省科技厅、省交通运输厅、省水利厅、省国税局、省地税局、省通信管理局等)
五、加强工程质量安全管理
(十一)全面落实工程质量责任。严格落实各方主体的工程质量责任,强化建设单位的首要责任和勘察、设计、施工单位的主体责任。全面落实建设工程“两书一牌”和质量信息档案制度。严格执行工程质量终身责任制,推进工程质量评价体系试点,对违反有关法律法规和工程建设强制性标准、造成工程质量事故的责任单位和责任人,依法依规进行严厉处罚,处罚结果通过安徽省工程建设监管和信用管理平台公布。对发生工程质量事故情节严重的,依纪依法追究有关单位和人员的责任。(牵头责任单位:省住房城乡建设厅;配合单位:省发展改革委、省质监局、省交通运输厅、省水利厅、省公安厅、省工商局、省通信管理局等)
(十二)建立安全生产风险管控“六项机制”。政府监管部门、建筑企业要建立安全生产风险查找、研判、预警、防范、处置和责任“六项机制”,全面加强企业全员安全生产责任制工作,有效防范较大事故,坚决遏制重特大事故。创新风险排查方法,建立排查标准,制定房建、市政、交通、水利等建设工程安全生产风险点查找手册。重大基础设施及危险性较大工程要在风险点查找基础上,对等级较高的风险点实行全程跟踪研判,建立巡查预警制度,制定专项防范方案,加强应急处置,落实责任。针对可能存在的风险要加强应急演练,提升应急处置能力。(牵头责任单位:省住房城乡建设厅;配合单位:省安全监管局、省质监局、省交通运输厅、省水利厅、省公安厅、省通信管理局等)
(十三)加强安全生产现场管理。推行施工现场标准化管理,加强安全防护,开展安全生产标准化考评试点。强化对深基坑、高支模、起重机械等危险性较大的分部分项工程管理,以及对不良地质地区重大工程项目和城市轨道交通工程的风险评估或论证。推进信息技术与现场安全生产深度融合,加快建设建筑施工安全监管信息系统,通过信息化手段加强安全生产管理。建立健全全覆盖、多层次、经常性的安全生产培训考核机制,全面提升从业人员安全素质及各方主体的本质安全水平。(牵头责任单位:省住房城乡建设厅;配合单位:省安全监管局、省交通运输厅、省水利厅、省公安厅、省通信管理局等)
(十四)全面提高监管效能。强化政府对工程质量的监管,重点加强对涉及公共安全的工程地基基础、主体结构等部位和竣工验收等环节的监督检查。推行政府购买服务的方式,开展工程质量安全监督检查和第三方检测。加强对工程监理的监管,选择部分地区开展监理单位向政府报告质量安全监理情况的试点。加强工程质量安全监督队伍建设,监督机构履行职能所需经费由同级财政预算全额保障。强化层级监管,开展监督机构人员配置和经费保障情况的督查,加强对各地监督机构履职能力等考核。进一步加强工程质量检测机构管理,严厉打击出具虚假报告等行为。在政府投资工程、装配式建筑和实行工程总承包的项目中,试点推行工程质量保险和担保制度,形成可复制可推广的经验。(牵头责任单位:省住房城乡建设厅;配合单位:省安全监管局、省质监局、省交通运输厅、省水利厅、省财政厅、省编办、省公安厅、省通信管理局等)
六、优化建筑业发展环境
(十五)建立健全信用体系。大力推进工程建设领域社会信用体系建设,依托省相关行业主管部门市场主体信用信息系统和监管平台,建立覆盖所有建筑市场主体的信用信息库和信用服务系统,并与安徽省公共信用信息共享服务平台、国家企业信用信息公示系统(安徽)联通,实现信用信息共享。依法依规公开企业和个人信用信息,探索开展多层次的信用评价机制。建立企业和从业人员守信红名单、失信黑名单制度和行贿犯罪档案查询制度,推行信用信息与行政审批、招标投标、监督检查、评优评先、工程担保等事项关联共享机制。实行综合评价法的招标投标项目,信用评价应占一定权重。(牵头责任单位:省住房城乡建设厅;配合单位:省发展改革委、省工商局、省交通运输厅、省水利厅、省公安厅、省人力资源社会保障厅、省通信管理局、省高院、省检察院等)
(十六)加强履约管理。有效发挥履约担保作用,推行承包企业以银行保函或担保公司保函的形式向建设单位提供履约担保。对建筑工程项目,建设单位凡要求承包企业提供履约担保的,应对等提供工程款支付担保,否则视为建设资金未落实,不予办理施工许可证。加强合同备案管理,指导依法签约,规范合同行为,监督合同双方履行招投标文件承诺和合同约定。对履约情况较差的建设单位和施工企业,依法依规采取通报批评、记不良行为记录等措施,并将其纳入重点监管对象。(牵头责任单位:省住房城乡建设厅;配合单位:省交通运输厅、省水利厅、省公安厅、省财政厅、省通信管理局等)
(十七)规范工程价款结算。通过支付担保、仲裁等经济、法律手段,建立健全工程款支付保障机制,约束建设单位及时按合同约定足额向承包企业支付预付款、工程进度款,结算工程价款。审计机关依法加强政府投资为主的公共工程建设项目的审计监督,建设单位不得将未完成审计作为延期工程结算、拖欠工程款的理由。未完成竣工结算的项目,不予办理产权登记,对长期拖欠工程款的单位不得批准新项目开工。(牵头责任单位:省住房城乡建设厅;配合单位:省发展改革委、省交通运输厅、省水利厅、省公安厅、省财政厅、省国土资源厅、省审计厅、省通信管理局等)
(十八)减轻建筑业企业负担。落实建筑业“营改增”税收过渡政策,完善抵扣链条,确保行业税负只减不增。支持参建各方以银行保函、商业保险、第三方担保方式替代现金形式保证金,降低企业运营成本,任何单位不得拒绝。严格规范各类涉企收费,大力推进政府投资工程欠款清理偿还工作,预防发生新的拖欠,保护承包企业合法权益。坚决打击工程建设领域欺行霸市、强买强卖、扰乱市场等违法违规行为,营造公平公正有序的法治化营商环境。(牵头责任单位:省住房城乡建设厅;配合单位:省交通运输厅、省水利厅、省财政厅、省审计厅、省公安厅、省检察院、省通信管理局、安徽银监局、安徽保监局、省国税局、省地税局等)
七、提高从业人员素质
(十九)强化人才支撑。落实建筑业企业培训主体责任,支持行业协会、高等院校、职业院校、培训机构采取合作、订单培养、市场化等方式,培养企业高管、项目负责人、专业技术人才和高素质技术工人。引导相关高校与企业、地方政府共建各类创新创业载体,推动高层次人才向建筑业企业集聚。健全建筑业职业技能标准体系,全面实施建筑业技术工人职业技能鉴定制度。加快发展一批建筑工人职业技能鉴定机构,开展建筑工人技能考核评价工作,引导企业建立完善人员职业资格技能等级与薪酬挂钩机制。加强农村建筑工匠培养和管理,由省住房城乡建设主管部门制定具体实施办法,全面推行培训考核发证制度,提高农村建筑工匠技能水平和整体素质。到2020年,全省建筑业执业资格注册人员达15万人,中级工技能水平以上的建筑工人数量达30万人。(牵头责任单位:省住房城乡建设厅、省人力资源社会保障厅;配合单位:省教育厅、省交通运输厅、省水利厅、省编办、省通信管理局等)
(二十)改革劳务用工制度。加快造就适应现代建筑业发展的产业工人队伍,大力发展以作业为主的建筑业专业企业,取消建筑劳务企业资质,推动现有建筑劳务企业向木工、电工、砌筑、钢筋制作等以作业为主的专业企业转型。引导和鼓励现有成建制的建筑劳务队伍办理工商登记,逐步实现建筑工人公司化、专业化管理,符合条件的小微企业按规定享受税收优惠政策。鼓励施工总承包、专业承包企业在保有一定数量骨干技术工人的基础上,使用专业作业企业技术工人。探索设立安徽建筑农民工创业孵化园,为建筑农民工创建以作业为主的专业小微企业提供政策指导、资金支持、财务管理、经营咨询、技能培训等“保姆式”服务。搭建安徽建筑劳务人员信息管理服务平台,归集各类建筑劳务人员综合信息,为建筑劳务人员提供注册登记、技能评价、用工信息发布、就业推荐、用工派遣等服务,立足本省,打造面向全国的建筑劳务用工市场。(牵头责任单位:省住房城乡建设厅;配合单位:省发展改革委、省人力资源社会保障厅、省交通运输厅、省水利厅、省公安厅、省工商局、省地税局、省通信管理局等)
(二十一)维护从业人员合法权益。全面落实劳动合同制度,强化合同管理,建立健全职工名册,办理劳动用工备案,全面提升劳动用工管理水平。健全工资支付保障制度,完善差异化工资保证金缴存办法,全面实行农民工工资专用账户。按照“谁用工、谁负责”和总承包企业负总责的原则,落实企业工资支付责任,实行农民工工资由总承包企业或专业承包企业通过银行按月足额发放,积极探索建立商业保险机制,保障农民工工资兑付。积极采取有效措施,及时查处因挂靠承包、违法分包、转包、拖欠工程款等造成的欠薪案件,对存在拖欠工资行为的企业,纳入失信监管范围,并采取限制招投标市场准入、降低资质等级等惩戒措施。建立健全与建筑业发展相适应的社会保险参保缴费方式,全面推进建筑施工企业按建设项目参加工伤保险工作。积极改善农民工生产生活条件,提升职业健康水平。对符合条件的建筑业农民工,及时纳入城镇住房保障范围。(牵头责任单位:省人力资源社会保障厅、省住房城乡建设厅;配合单位:省交通运输厅、省水利厅、省公安厅、省通信管理局等)
八、推进建筑产业现代化
(二十二)推广装配式建筑。推进建造方式转变,加快培育设计、生产、施工全产业链的装配式建筑业企业,提高装配式建筑在新建建筑中的比例。到2020年,力争全省装配式建筑占城镇新建建筑面积的比例达到15%。装配率超过50%的装配式建筑,在推广试点示范阶段可采用邀请招标的方式。各级国土资源部门要优先保证装配式建筑发展合理用地;各级财政部门应根据当地经济发展水平,对装配式建筑技术创新、产业基地和装配式建筑项目给予支持;各级科技部门应积极支持装配式建筑研发、设计、生产、施工企业申报高新技术企业,享受高新技术企业及科技创新相关税收优惠政策。房地产开发项目采用装配式方式建造的,外墙预制部分建筑面积(不超过规划总建筑面积的3%)可不计入成交地块的容积率核算。(牵头责任单位:省住房城乡建设厅;配合单位:省发展改革委、省经济和信息化委、省财政厅、省科技厅、省国土资源厅、省国税局、省地税局等)
(二十三)提升建筑设计水平。按照“适用、安全、经济、绿色、美观”建筑原则,突出建筑使用功能和绿色低碳环保,体现地域特征、民族特色和时代风貌,避免片面追求建筑外观形象。尊重建筑设计规律,改革建筑工程设计招标投标制度,推行设计团队招标或设计方案招标,强化对设计团队人员、业绩、信用等综合能力考评,招标文件中应明确设计费或计费方法,避免不合理最低价中标现象。经过批准,对建筑艺术造型有特殊要求、技术复杂的城市重要公共建筑项目,可采用邀请招标方式,邀请由杰出设计大师领衔的建筑设计团队参与投标。加快推进建筑信息模型(BIM)技术在规划、勘察、设计、施工和运营维护全过程的集成应用,自2018年起,以国有资金投资为主的新建大型公共建筑、装配式建筑以及申报绿色建筑的公共建筑,原则上全面采用BIM技术。开展优秀勘察设计、勘察设计大师评选,造就一批优秀建筑师队伍,加快培育一批在全国有较强影响力的建筑设计院。建立和完善建筑评价体系,试点开展城市建筑评论,遏制“垃圾建筑”。(牵头责任单位:省住房城乡建设厅;配合单位:省发展改革委等)
(二十四)完善工程建设标准。加快装配式建筑、绿色建筑、智能建筑等重点领域标准的供给,提升安全、质量、性能、生态、科技、健康、节能等指标要求。建立强制性标准与团体标准相结合的标准供给体制,完善地方标准体系,鼓励具有社团法人资格、具备相应专业技术和标准化能力的协会、学会等社会团体,制定满足市场和创新需要的工程建设团体标准,增加标准有效供给。推进工程建设标准信息化建设,加快工程建设标准化人才队伍建设,实施工程建设标准员制度,完善标准评估复审机制。(牵头责任单位:省住房城乡建设厅;配合单位:省交通运输厅、省水利厅、省公安厅、省通信管理局、省质监局等)
九、实施“走出去”战略
(二十五)不断拓展国际市场。持续扶持建筑业龙头企业,支持我省“走出去”企业做大做强,鼓励企业实施国际通用的质量、环境、职业健康安全标准体系认证。支持工程总承包龙头企业与专业承包、劳务公司合作,组建工程咨询、勘察、设计、施工、监理等一体化的联合体,共同拓展海外建筑市场。支持建筑业企业积极参与“一带一路”及周边国家基础设施建设和非洲高速铁路、高速公路、区域航空等“三大网络”及拉美地区重大基础设施建设。支持企业申报对外援助成套项目施工任务实施企业资格,积极争取承接我国援外工程项目。加快与工程项目所在国家和地区经济社会的融合,鼓励通过收购、控股等方式,在境外设立高品质的国际化公司。密切跟踪我国多(双)边经贸框架协议,推动我省建筑业企业承接框架协议下建设项目,支持建筑业企业积极参与我省推动的境外经贸园区工程建设。(牵头责任单位:省商务厅;配合单位:省住房城乡建设厅、省发展改革委、省交通运输厅、省水利厅、省通信管理局等)
(二十六)加大扶持力度。对企业承揽境外工程前期费用、项目履约保函和预付款保函等所发生的手续费,按规定给予补助。对从境内银行取得用于境外合同承包工程项目建设及运营贷款的企业,按规定给予一定贴息。积极支持建筑业企业申报国家对外承包工程保函风险专项资金。鼓励金融机构实施差别化信贷政策,对实力强、信用好的建筑业企业境外承包工程项目,提供人民币中长期贷款和外汇周转贷款支持。帮助企业充分利用国家和省支持外经贸发展的相关资金、政府引导基金、中非发展基金、丝路基金等相关政策,争取投融资支持。加快建立建筑业企业“走出去”协调保障机制,积极探索政企共建新模式,为企业“走出去”提供政策指导、项目咨询、风险提示、投资信息、法律援助等服务。(牵头责任单位:省商务厅;配合单位:省住房城乡建设厅、省发展改革委、省财政厅、省人力资源社会保障厅、省交通运输厅、省水利厅、省政府金融办、安徽银监局、省通信管理局等)
十、保障措施
(二十七)建立协调联动机制。建立以省政府分管领导为召集人,省住房城乡建设、发展改革、财政、机构编制、人力资源社会保障、交通、水利、商务、审计、国资、统计、税务、金融、质监、安全监管等部门为成员的联席会议制度,负责研究建筑业发展重大问题,统筹协调工程建设管理改革、加快建筑业发展的相关工作。联席会议办公室主任由省住房城乡建设厅主要负责同志担任。各市、县人民政府要结合本地实际,建立相应的协调推进机制,完善配套政策,做好综合服务,形成推动建筑业发展的强大合力。(牵头责任单位:省住房城乡建设厅;配合单位:联席会议各成员单位等)
(二十八)拓宽建筑业企业融资渠道。支持银行、保险和融资性担保机构开发适合工程建设特点的产品,开展应收账款、股权、商标权、专利权等质押贷款、守合同重信用企业增信融资和信用保险业务,允许建筑业企业以建筑材料、工程设备、在建工程等作为抵押进行反担保。鼓励政策性融资担保机构为信用良好的建筑业企业提供银行贷款担保。积极推进建筑业企业上市(挂牌),对拟上市企业的计划投资项目,依照有关规定,在项目核准、土地出让和使用等方面给予支持。(牵头责任单位:省政府金融办;配合单位:省住房城乡建设厅、省交通运输厅、省水利厅、省国土资源厅、安徽银监局、安徽保监局、安徽证监局、省通信管理局等)
(二十九)加强建筑业企业正向激励。建筑业企业晋升特级资质、勘察设计企业晋升综合资质,获得国家发明专利、标准、工法,在境外承包重大工程,以及在国内外资本市场成功上市的,省政府及相关市、县政府根据规定给予奖励,并列入全省建筑业企业守信红名单。对符合条件的建筑业企业和项目,按规定通过产业发展、科技创新与成果转化、外经外贸、节能减排、人才引进与培训等专项资金予以支持。(牵头责任单位:省有关部门按职责分工分别负责)
(三十)开展绩效考核。省政府将建筑业发展纳入对各市、县人民政府的年度目标管理绩效考核。省住房城乡建设、统计部门要完善建筑业指标评价体系,定期通报各地建筑业改革发展情况。各市、县人民政府要将发展建筑业纳入经济发展规划和年度工作目标,制定落实扶持建筑业发展的具体政策措施,并加强考核。(牵头责任单位:省住房城乡建设厅;配合单位:省人力资源社会保障厅、省交通运输厅、省水利厅、省统计局、省通信管理局等)
附件:具体任务分解表
安徽省人民政府办公厅
2017年12月8日
(此件公开发布)

本文系转载,文章内容仅代表作者观点,如有侵权,请联系删除,我们会在第一时间处理。






