一、定义:
“三宝”是指:安全帽、安全带、安全网;
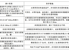
“四口”是指:楼梯口、电梯口、预留洞口、通道口;
“五临边”是指:(1)沟、坑,槽和深基础周边;
(2)楼层周边;
(3)楼梯侧边;
(4)平台或阳台边;
(5)屋面周边。
二、特点:
“三宝”、“四口”、“五临边”的主要作用都是将作业人员与危险源进行隔离,起到防护作业人员的作用。
三、重大危险源:
主要是防止物体打击、高处坠落等重大危险源造成的伤害。








